مرکز تحقیقات رادیولوژی نوین و تهاجمی | Mapping age- and sex-specific HIV prevalence in sub-Saharan Afri

مرکز تحقیقات رادیولوژی نوین و تهاجمی | Mapping age- and sex-specific HIV prevalence in sub-Saharan Afri
سایت دانشگاه | 17 بهمن 1404
logo

مرکز تحقیقات رادیولوژی نوین و تهاجمی

دانشگاه علوم پزشکی تهران

  • تاریخ انتشار : 1403/11/28 - 10:10
  • : 111
  • زمان مطالعه : 2 دقیقه

Mapping age and sex specific HIV prevalence in adults in sub Saharan Africa, 2000/2018

Mapping age- and sex-specific HIV prevalence in sub-Saharan Africa,  {faces}

Background

Human immunodeficiency virus and acquired immune deficiency syndrome (HIV/AIDS) is still among the leading causes of disease burden and mortality in sub-Saharan Africa (SSA), and the world is not on track to meet targets set for ending the epidemic by the Joint United Nations Programme on HIV/AIDS (UNAIDS) and the United Nations Sustainable Development Goals (SDGs). Precise HIV burden information is critical for effective geographic and epidemiological targeting of prevention and treatment interventions. Age- and sex-specific HIV prevalence estimates are widely available at the national level, and region-wide local estimates were recently published for adults overall. We add further dimensionality to previous analyses by estimating HIV prevalence at local scales, stratified into sex-specific 5-year age groups for adults ages 15–59 years across SSA.

Methods

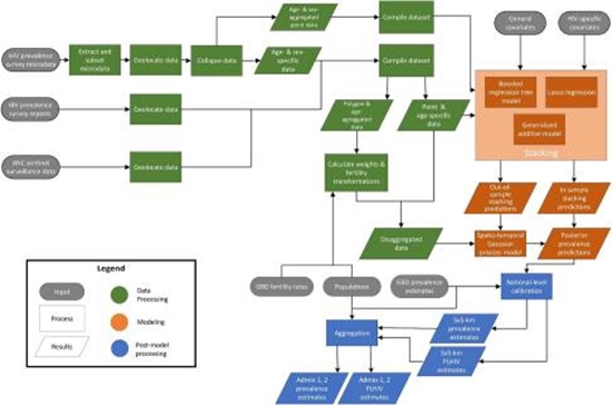
We analyzed data from 91 seroprevalence surveys and sentinel surveillance among antenatal care clinic (ANC) attendees using model-based geostatistical methods to produce estimates of HIV prevalence across 43 countries in SSA, from years 2000 to 2018, at a 5 × 5-km resolution and presented among second administrative level (typically districts or counties) units.

Results

We found substantial variation in HIV prevalence across localities, ages, and sexes that have been masked in earlier analyses. Within-country variation in prevalence in 2018 was a median 3.5 times greater across ages and sexes, compared to for all adults combined. We note large within-district prevalence differences between age groups: for men, 50% of districts displayed at least a 14-fold difference between age groups with the highest and lowest prevalence, and at least a 9-fold difference for women. Prevalence trends also varied over time; between 2000 and 2018, 70% of all districts saw a reduction in prevalence greater than five percentage points in at least one sex and age group. Meanwhile, over 30% of all districts saw at least a five percentage point prevalence increase in one or more sex and age group.

Conclusions

As the HIV epidemic persists and evolves in SSA, geographic and demographic shifts in prevention and treatment efforts are necessary. These estimates offer epidemiologically informative detail to better guide more targeted interventions, vital for combating HIV in SSA

  • Article_DOI : 10.1186/s12916-022-02639-z
  • نویسندگان : emily haeuser, hedayat abbastabar
  • گروه خبر : پژوهش,research article
  • کد خبر : 290538
کلمات کلیدی
مدیر سیستم
تهیه کننده:

مدیر سیستم

0 نظر برای این مطلب وجود دارد

ارسال نظر

نظر خود را وارد نمایید:

متن درون تصویر را در جعبه متن زیر وارد نمائید *
متن مورد نظر خود را جستجو کنید
تنظیمات پس زمینه